推樱花摸鱼有感
耗时两个月,终于推完这部作品了。至此,f 社四大名著也只剩下最后一部未推,不过那是后话了。现在就先来聊一聊摸鱼吧。
首先我还是想吐槽一下雪人一直被诟病的问题——雪人语,这也是我推了足足两个月的原因。但这次并非是批判雪人语,相反,我想要为他「洗白」一下。作品还是要看原文才有那个味道——不得不说我们老师说得很有道理,之前玩鸟鸟系列时,我一直以为雪人语读起来困难的原因是雪人叙事太啰嗦,或者逻辑混乱,在刚玩摸鱼时这种想法也没变,以至于我一边抱着对雪人的不满一边推剧情,但当我推到小黑的 hcg 的时候,我才发现这不能全怪雪人,汉化组其实要负很大的责任。那时我才发现我下的这个汉化组是机翻的,如果不是机翻,那只能说明译者的水平太差了,我甚至认为交给 chatgpt 也不会译出这样句子。比如将「はもちろん」按字面意思译为了「当然」,当然,这样译没有错,但不符合中文表达习惯啊,这个语法对应的中文意思是「自不必说」,并非一定要翻译成这个词,也可以用类似的表达,但你翻译成「当然」,就不得不让我怀疑是直接把「もちろん」的意思翻译过来了,这样句子读起来就不通顺了。此外,还有很多问题,比如日语表达习惯是将修饰部分置于词语前面,比如「小黑朝我笑」,日语的结构会变成「朝我笑的小黑」这样的结构,较短的文本还好,一旦遇到长文本,如果不调整语序直译过来的话,读者就会先看完一大堆修饰语,才看到想要说的东西是什么,这种译法不仅会带来严重的阅读负担,也不符合中文的表达习惯。有人可能就要说了,如果你不满汉化组,那你直接玩日语版不就好了?我还真想玩日语版,可惜没资源,以及如果直接卸载掉汉化补丁,会导致游戏玩着玩着闪退,做不到的啊!小黑的 hcg 汉化组偷懒了,没有汉化,到这时我才发现雪人语其实问题没有那么大,在日语原文下,其表达其实挺清晰的,至于将一句话拆分成多句话来说,比如十夜那一段反复「听我说」确实洗不白,太难绷了,也没人说日语是这样说的啊,如果是我都要回他一句「いいから早く話せ!」了。
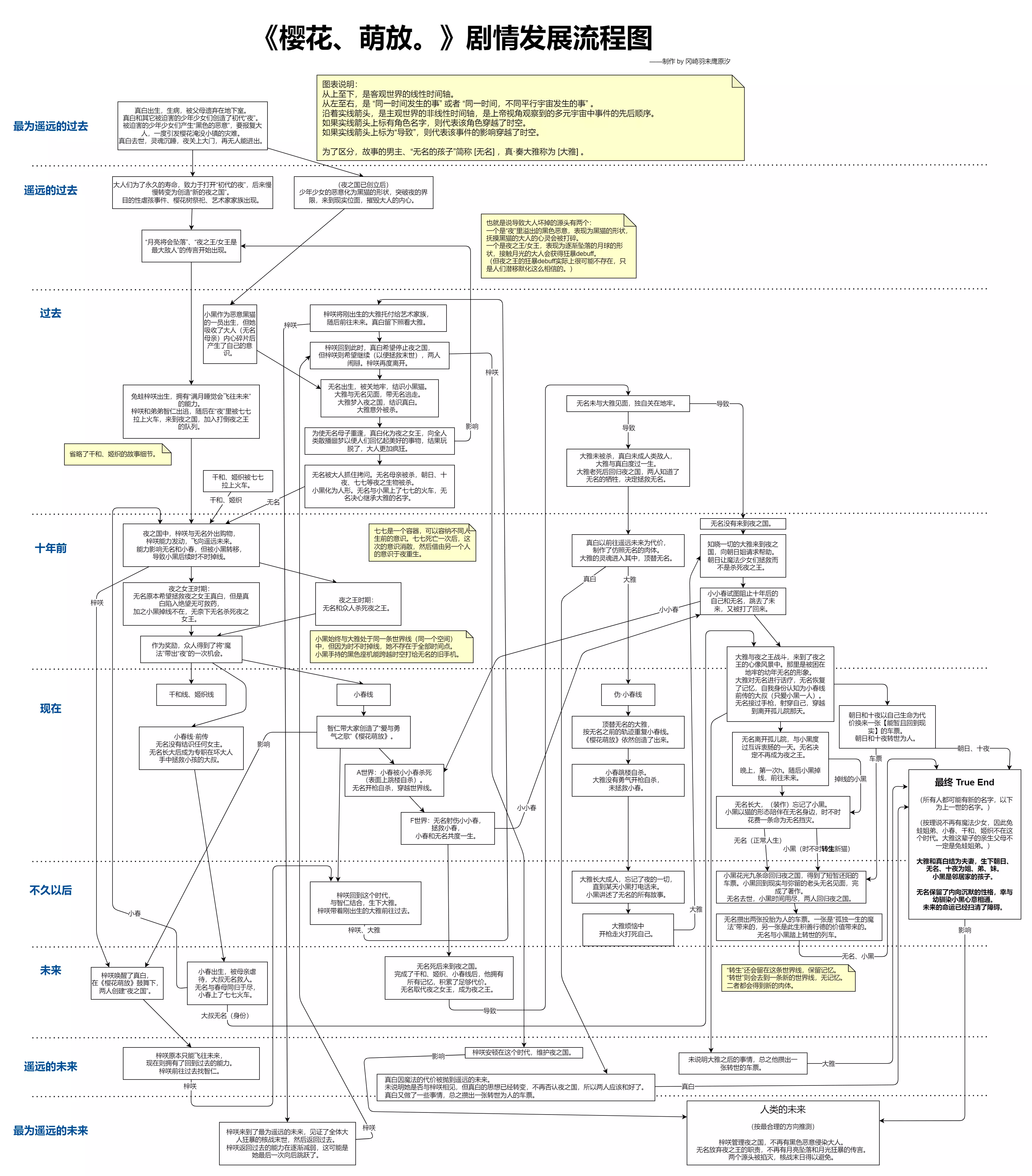
抛开雪人语的问题,专说剧本方面,除了人物关系太复杂以及叙事视角飞来飞去以外,好像并没有什么问题,人物线时长问题倒还好说,毕竟长一点也能多看一些。人物关系复杂可以说是雪人的写作特色了,在鸟鸟中品鉴了一番狗血的家庭伦理剧,到了摸鱼继续品,不过并非许多人说的毫无逻辑,只是像我上面说的,这是叙事视角跳跃太快导致的,一会儿未来视角,一会儿现在视角,一会儿又回到过去视角了。有贴吧大佬总结出了下图

推完后再看这张图是不是感觉剧情清晰多了,但这张图只能帮我们解决叙述视角乱飞的问题,人物关系复杂的问题却还没有解决,于是我制作了下图

我推的第一条线是千和线,可能是因为喜欢粉毛吧,亦或者是千和在公交车上张开双臂说话的样子太可爱了。不得不说,千和线的质量真的高,高到我甚至觉得 TE 都没有这个质量,前期花费大量笔墨描写索尔与千和的相处,对纳哈特的描写只有寥寥几笔,把他刻画成了一个高冷、不易近人的形象,到结尾终于揭晓,原来纳哈特一直在背后默默付出,一直在用自己的方式守护着千和,付出了自己的一起,最后还想把自己伪装成恶人形象,即使身体已经残破不堪,也要来到千和的床前,给予最爱的女儿帮助,这个父亲的形象塑造得太成功了不说我还以为纳哈特是主角呢。在这条线也是见识到了贴吧著名表情包「和以为」,虽然后面知道这是因为男主太自卑了,但还是太难绷了。另一个难绷的点是,为什么父亲刚刚噶掉,虽然知道夜之怪物是不死之身,但在这种时候 doi 有点不合适吧?另一个房间还有血在呢,你们就在旁边的房间里开 do 了。想到这是雪人写出来的,马上又释然了,这就是雪人。
放张帅气的纳哈特吧

由于小春线是锁剧情的,必须先推姬织线。都说姬织线本质是十夜线,我也觉得姬织线写得有点水了,不过还是交代了一些东西。比如首次提及了小春未来的母亲(现在还是小时候),即十夜的朋友的孙女,远矢的女儿。不过这里只提及了她与十夜的朋友的关系,真正揭露她与小春的关系是在小春线了。以及交代了七七的真实身份,将火车停在姬织家神社的原因,因为七七不是任何一个人,就像上文流程图中说的,七七就像一个容器,填入其中的是某人生前的意识,当七七死亡时,该意识会消散,然后七七又会借由另一个人的意识在夜中重生,因此七七在别的线中经常会说,你认识的我既是我也不是我,这除了和不同时间线有关,也和当前七七身体里的意识有关,而将火车停在神社也是因为当前身体里的意识是夜月美月,她实在放心不下姬织,希望在旁边守护女儿。同时,这条线中的老奶奶也再次阐明了一个信息,像他们一样的人,有很多其实并不想做这些伤害小孩的事,但他们由于少女的诅咒不得不听从少女的后代的命令,一点都不能违抗(说不定小春线帮助无名的那个婆婆也是这样的人呢?)。虽然剧情有点无聊,不过不影响姬织可爱!
然后是小春线了。相比于姬织线,我更喜欢小春线一点,虽然小春是个大雷。在这条线第一次听到了「さくら、もゆ。」这首歌——爱与勇气的歌,智仁写给姐姐梓咲的、跨越时空的歌,尤其是出现在小春与夜中的母亲相见时,真的让人鼻子一酸。小春线中,第一次揭露了远矢和小春的关系,小春和十夜的朋友的孙女的关系,不过在我为写这篇文章再次回顾剧情时,才发现小春的父亲和远矢一起跑了,但千和线里只有远矢一个人扮演千和父亲,并未见到小春的父亲,也不知道去哪里了,是真的渣啊,早不跑晚不跑,得知妻子生孩子了就跑了!叙事视角以小春线中大雅使用手枪自杀为分歧点,自杀后前往其他世界拯救小春的是无名,也就是小春线的大雅,而并未自杀的实则是真正的大雅,进入小黑线。值得注意的是,虽然在小黑线中,大雅告诉无名她亲手杀了小春,并表示小春的外表和声音扭曲是传送出错了导致的,还指出除了第一次的噩梦是真正想杀死长大后的小春,后面都是过去的小春(小小春)传送到未来的,那么问题来了,后面甚至出现了小小春拿机枪扫射小春、用刀杀小春的剧情,这就不能解释成是噩梦了吧,按照大雅的说法是,可能本人(小小春)也是这么希望的,所以我觉得可能小小春就是想要杀死小春从而改变大雅与小春相遇的事实,想要把两个人的相遇变成从未发生的事情,于是一次又一次地杀害未来的自己,甚至可能第一次的噩梦就是小小春本人,将未来的自己即小春推下了钟楼,并且伪装成自杀,而小春可能也是自愿被小小春杀的,毕竟她一开始的目的就是「要是我们没相遇就好了」。写到这里,突然想到 Clannad 里的那句话「无论发生什么,都请不要后悔与我相遇」,这条线倒是反着来了,嗯,很有雪人特色,经典人物都认为自己有罪,要「赎罪」。悠马:吓哭了
小春线没什么好说的了,来说说小黑线吧。前面也说过,我认为千和线比小黑线写得好,好在哪里呢?结局。如果小黑线结局稍微改一改,可能我就会把小黑线排在千和线前面了吧。但是小黑的可爱又弥补了这一点,所以两条线在我心中评价同等高。这条线同样是赎罪,不是,雪人,你到底受过什么刺激,怎么写什么都想写赎罪剧情。小黑因为自己破坏了无名母亲的心,认为自己不该活在这个世界上,希望通过守护无名,承担无名遇到的一切不幸来赎罪,10 年前承担梓咲带给无名和小春的「飞向未来」的疾病后,大部分时间只能通过朝日姐制作的电话在未来与无名通话,小春线的无名在实现小春的愿望后回到夜之国通过取代夜之女王成为夜之王来拯救真白和大雅两人,同样是赎罪,小黑向大雅求助,大雅回到过去,打败夜之王并与其中的无名进行交谈,让无名回到离开孤儿院那天与小黑告白,然后又把两个人分开,开始虐猫。小黑啊,小黑,雪人笔下的你真的好惨 w。9 条命怎么没的——竟然都详细写出来了。然后最后还要告诉你其实知道你一直在身边,但不能与你相认!不过还好结局是 he。真的是 he 吗?我不这么认为。我觉得人是由记忆组成的,失忆后的自己还是自己吗?我玩过的很多作品、很多番都讨论过这个问题,在本部作品中还涉及到转世,如果转世后失去了记忆,仅仅只是两人的缘分留了下来,那么这种转世注定是充满遗憾的,因为我相信大多数读者希望看到的都是转世后认出对方时的那种感动,即使是通过「既视感」的形式也好,就像「星空的记忆」一样。唉,只能期待一下 fd 会不会发糖了话说真的还能出 fd 吗。最后提一嘴小春,在结尾部分有提到来了个转校生,虽然流程图里说小春不会来到这个时代,但毕竟不属于这个时代的无名都出现在这里了,那个转校生有没有可能就是小春呢,只是小春开启了一段属于她自己的人生?

虽然剧本读起来折磨,虽然耗时,我还是认为这是一部优秀的作品。如果后面有时间,我应该会二刷,在梳理过剧情后,不知第二次会有怎样的体验呢,真是让人期待。